微软并不关心Windows家庭版中 “97%”的自动更新设置错误
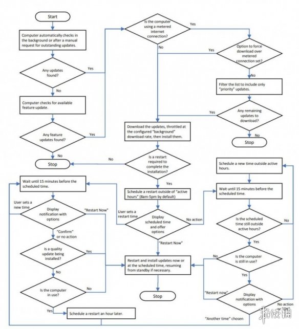
![]() 据外媒MSPoweruser报道,我们已经知道微软对Windows 10家庭版用户的关注很少,例如在将它们推送给企业用户之前对其进行测试,但现在研究人员已经最终证明微软几乎没有考虑过非企业用户的需求。 最明显的例子是下面的Active Hours(活跃时间)截图,在此期间Windows 10设置为不自动更新。在伦敦大学学院研究人员Jason Morris、Ingolf Becker和Simon Parkin在加利福尼亚州圣地亚哥举行的2019年可用安全研讨会(USEC)上发表的论文中,他们指出默认设置“ 不适合97%的测试对象。” ![]() 他们还报告说,大多数家庭版用户都不知道这个功能。研究人员指出,对于家庭版用户而言意外重启会影响工作效率,并且未保存工作的丢失风险是他们最大的痛点,并向微软提出了许多非常明显的建议。 最明显的是Windows应该“获得一致的重新启动的明确权限。”当然,这在Windows 10之前是这样的,当时微软认为更新比未保存的工作更重要。其次,他们建议微软提供更好的即时或需要重启的通知,并指出谷歌的Chromebook做得更好。 ![]() 他们还提出了一个明显的建议,即“一台计算机在主动使用时不应重启”,即使用户早先同意重启时间也是如此。 他们指出:“如果用户被其他任务所吸引,那么用户心中的计算机可能会出现意外重启,尽管他们已经对所选时间负责。” 最后,他们认为微软应该更好地警告用户长时间半年更新可能需要数小时,而不是每月更新只需几分钟。 他们总结道:“我们认为将更新描述为‘可能比其他更新需要更长时间'的通知未能设定准确的期望,以支持用户规划这些更新的可用性影响。” (编辑:温州站长网) 【声明】本站内容均来自网络,其相关言论仅代表作者个人观点,不代表本站立场。若无意侵犯到您的权利,请及时与联系站长删除相关内容! |



